Исследование и разработка импульсных электронных пускорегулирующих аппаратов в комплекте с ультрафиолетовыми лампами
https://doi.org/10.32362/2500-316X-2022-10-3-103-110
Аннотация
Цели. В облучательных приборах, работающих в светотехнических установках с трубчатыми ультрафиолетовыми (УФ) лампами низкого давления, к электронным пускорегулирующим аппаратам (ЭПРА) предъявляются следующие требования: невысокая стоимость, обеспечение надежного зажигания разрядных ламп низкого давления в условиях пониженных температур и надежная работа ламп при повышенной энергетической эффективности. По сравнению с электромагнитными пускорегулирующими аппаратами, ЭПРА обеспечивают повышение светоотдачи разрядных ламп и коэффициента мощности, снижение расхода дефицитных материалов, уменьшение массы. Для повышения энергетической эффективности УФ ламп в комплекте с ними целесообразно использовать импульсные ЭПРА, обеспечивающие питание на частоте 22–50 кГц. Различные схемные решения ЭПРА включают в себя такие основные узлы как сетевой фильтр, выпрямитель, корректор коэффициента мощности, сглаживающий фильтр, высокочастотный (ВЧ) преобразователь, балласт и зажигающее устройство. Целью работы является разработка электронной полупроводниковой схемы включения и питания разрядной лампы повышенной энергетической эффективности с импульсным ЭПРА.
Методы. Использованы классические методы математического исследования с применением структурной схемой ЭПРА, его математическим описанием и адаптивной модели для определения потока резонансной линии ртути с длиной волны 254 нм.
Результаты. Для разных моментов времени представлены уравнения определения параметров импульсов, образованных огибающей в форме входного напряжения и тока промышленной частоты. Дано математическое описание для определения длительности импульсов и тока лампы в зависимости от значений номинального и рабочего напряжения и номинального тока. Представлены диаграмма мгновенных значений напряжения на входе ВЧ ключа и диаграмма формируемого импульсного тока. В работе проведен расчет параметров комплекта «УФ лампа – импульсный ЭПРА» при условии постоянства мощности лампы и использовании адаптивной модели для определения потока резонансной линии ртути длиной волны 254 нм.
Выводы. В результате расчетов были определены относительные значения лучистой отдачи резонансной линии ртути исследуемых УФ ламп. Теоретические исследования ЭПРА позволили разработать электронную полупроводниковую схему включения и питания разрядной лампы прямоугольными импульсами высокой частоты. В ходе работы для предложенного схемного решения импульсного ЭПРА проведен расчет параметров элементной базы с выбранными основными исходными характеристиками блокинг-генератора.
Об авторах
О. Ю. КоваленкоРоссия
Коваленко Ольга Юрьевна - доктор технических наук, доцент, профессор кафедры метрологии, стандартизации и сертификации Института электроники и светотехники.
430005, Саранск, Большевистская ул., д. 68. Scopus Author ID 57190227678
Конфликт интересов:
нет
С. А. Микаева
Россия
Микаева Светлана Анатольевна - доктор технических наук, доцент, профессор кафедры электроники Института перспективных технологий и индустриального программирования.
119454, Москва, пр-т Вернадского, д. 78. Scopus Author ID 57214070393
Конфликт интересов:
нет
Ю. А. Журавлёва
Россия
Журавлёва Юлия Алексеевна - кандидат технических наук, доцент, доцент кафедры электроники Института перспективных технологий и индустриального программирования.
119454, Москва, пр-т Вернадского, д. 78. Scopus Author ID 57217961848
Конфликт интересов:
нет
Список литературы
1. Коваленко О.Ю., Сарычев П.А., Микаева С.А., Микаева А.С. Совершенствование ультрафиолетовых разрядных ламп низкого давления. Автоматизация и современные технологии. 2011;12:13–15.
2. Коваленко О.Ю., Пильщикова Ю.А., Гусева Е.Д. Повышение эффективности и контроль параметров источников излучения облучательных установок в сельском хозяйстве. Фотоника. 2017;8(68):68–73. https://doi.org/10.22184/1993-7296.2017.68.8.68.73
3. Николаева Е.В., Алексеев Ю.В., Ларюшин А.И., Соснин Э.А. Применение ультрафиолетового излучения в диапазоне длин волн 305–315 нм в терапии ряда дерматологических заболеваний. Лазерная медицина. 2014;18(4):51. URL: https://www.goslasmed.ru/wpcontent/uploads/2016/09/Lazer-med_4_2014.pdf
4. Kowalski W. Ultraviolet Germicidal Irradiation Handbook. Berlin: Springer; 2009. 501 p. https://doi.org/10.1007/978-3-642-01999-9
5. Sankar G.U. A survey on wavelength based application of ultraviolet LED. Int. J. Sci. Res. Sci. Eng. Technol. 2016;2(6):23–24. URL: https://ijsrset.com/paper/1986.pdf
6. Охонская Е.В. Эффективность люминесцентных ламп при высокочастотном питании. Светотехника. 1987;2:10–12.
7. Цветков Е.И. О результатах исследования комплекта люминесцентная лампа – импульсный полупроводниковый ПРА. Человек и свет: Межвуз. сб. науч. трудов. Саранск: Изд-во Мордовского гос. ун-та; 1982. С. 86.
8. Микаева С.А., Микаева А.С. Экспериментальные исследования характеристик перспективных источников света, приборов и систем. М.: РУСАЙНС; 2017. 136 c. ISBN 978-5-4365-1785-8
9. Поляков В.Д., Смирнов Е.М. Характеристики люминесцентных ламп при управлении подогревом электрода с помощью ЭПРА. Светотехника. 2008;4:46–49.
10. Беспалов Н.Н., Ильин М.В., Капитонов С.С. Оборудование для испытаний управляющих устройств для светильников со светодиодами и ЭПРА для люминесцентных ламп. Светотехника. 2017;4:42–46.
11. Малышев А. Новое – хорошо забытое старое: особенности питания бактерицидных и люминесцентных ламп и выбор ЭПРА для них. Полупроводниковая светотехника. 2021;6(74):26–30.
12. Терентьев Б. Электронные пускорегулирующие аппараты (ЭПРА): история, принцип работы, проблемы. Популярные микросхемы для ЭПРА. Компоненты и технологии. 2008;5(82):106–110. URL: https://kit-e.ru/wp-content/uploads/2008_5_106.pdf
Дополнительные файлы
|
|
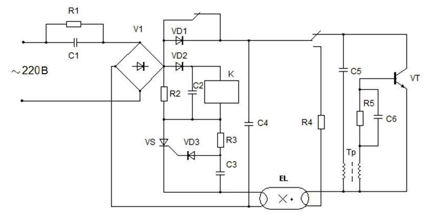
1. Схема включения и питания УФ разрядной лампы с номинальным напряжением 220 В | |
| Тема | ||
| Тип | Исследовательские инструменты | |
Посмотреть
(37KB)
|
Метаданные ▾ | |
- В облучательных приборах, работающих в светотехнических установках с трубчатыми УФ лампами низкого давления, электронные пускорегулирующие аппараты (ЭПРА) должны иметь невысокую стоимость; обеспечивать надежное зажигание разрядных ламп низкого давления в условиях пониженных температур; обеспечивать надежную работу ламп при повышенной энергетической эффективности.
- В ходе работы было предложено схемное решение ЭПРА с питанием лампы прямоугольными импульсами высокой частоты.
- Теоретические исследования ЭПРА позволили разработать электронную полупроводниковую схему включения и питания разрядной лампы с выбранными исходными элементами, которая при нестабильном входном напряжении обеспечивает высокую стабильность лучистого потока в результате применения обратной связи, определяющей зависимость скважности импульсов тока от величины входного напряжения.
Рецензия
Для цитирования:
Коваленко О.Ю., Микаева С.А., Журавлёва Ю.А. Исследование и разработка импульсных электронных пускорегулирующих аппаратов в комплекте с ультрафиолетовыми лампами. Russian Technological Journal. 2022;10(3):103-110. https://doi.org/10.32362/2500-316X-2022-10-3-103-110
For citation:
Kovalenko O.Yu., Mikaeva S.A., Zhuravleva Yu.A. Research and development of pulse electronic control devices with UV lamps. Russian Technological Journal. 2022;10(3):103-110. https://doi.org/10.32362/2500-316X-2022-10-3-103-110


























