Preview

Russian Technological Journal

Расширенный поиск

Влияние встраивания поверхностных состояний на стойкость мощных металлооксидных полупроводниковых полевых транзисторов к электростатическому разряду

https://doi.org/10.32362/2500-316X-2025-13-6-86-94

EDN: KOATTE

Аннотация

Цели. Целью исследования является проверка гипотезы о том, что стойкость мощных металлооксидных полупроводниковых полевых транзисторов (МОПТ) к электростатическому разряду (ЭСР) после гамма-облучения определяется концентрацией встроившихся в процессе облучения поверхностных состояний (ПС). Причиной такой зависимости является деградация коэффициента усиления паразитного биполярного транзистора в структуре мощных МОПТ при накоплении ПС. Как следствие, для включения паразитного биполярного транзистора и последующего выхода из строя МОПТ требуется все большее напряжение импульса ЭСР.

Методы. Теоретическое описание физического механизма накопления ПС и его влияния на стойкость мощных МОПТ к ЭСР. Экспериментальные исследования, включающие определение стойкости к ЭСР двух типов необлученных МОПТ с помощью специально разработанного генератора ЭСР, облучение гаммаквантами 60Co в активном электрическом режиме до нескольких уровней поглощенной дозы и последующее определение стойкости облученных образцов к ЭСР.

Результаты. Разработан метод, позволяющий численно рассчитать зависимости тока стока от напряжения затвор-исток для любых значений плотности накопленного радиационно-индуцированного заряда и концентрации встроившихся ПС. Показано, что для 1-го типа МОПТ при облучении до уровня поглощенной дозы в 3 крад встраивание ПС не происходило, и также не наблюдалось изменение пробивного напряжения при воздействии ЭСР или наблюдалось его незначительное снижение. Для 2-го типа МОПТ наблюдалось встраивание ПС при облучении до уровня поглощенной дозы в 2 и 4 крад, а также увеличение пробивного напряжения при воздействии ЭСР.

Выводы. Показана связь между концентрацией встроившихся ПС и изменением стойкости мощных МОПТ к ЭСР. Полученные результаты могут быть использованы при оценке времени безотказной работы устройств, работающих в условиях одновременного воздействия радиационных и импульсных электрических нагрузок. 

Об авторах

Д. М. Бакеренкова
АО «Научно-исследовательский институт приборов»
Россия

Бакеренкова Диана Максимовна, инженер-испытатель

140080, Московская обл., г. Лыткарино, промзона Тураево, стр. 8
 


Конфликт интересов:

Авторы заявляют об отсутствии конфликта интересов.



А. С. Петров
АО «Научно-исследовательский институт приборов»
Россия

Петров Александр Сергеевич, к.т.н., начальник отдела 

140080, Московская обл., г. Лыткарино, промзона Тураево, стр. 8 

Scopus Author ID 7401779679 


Конфликт интересов:

Авторы заявляют об отсутствии конфликта интересов.



Список литературы

1. Падернов В.П., Силкин Д.С., Горячкин Ю.В., Хапугин А.А., Гришанин А.В. Влияние протонного облучения на напряжение пробоя высоковольтного p–n перехода. Радиотехника и электроника. 2017;62(6):596–600. https://www.elibrary.ru/ysugwj

2. Shu L., Zhao Y.-F., Galloway K.F., Wang L., Wang X.-S., Yuan Z.-Y., Zhou X., Chen W.-P., Qiao M., Wang T.-Q. Effect of Drift Length on Shifts in 400-V SOI LDMOS Breakdown Voltage Due to TID. IEEE Trans. Nucl. Sci. 2020;67(11): 2392–2395. https://doi.org/10.1109/TNS.2020.2970743

3. Zhou X., Chen L., Chen C., Qiao M., Li Z., Zhang B. New Insight into Total-Ionizing-Dose Effect-Induced Breakdown Voltage Degradation for SOI LDMOS: Irradiation Charge Field Modulation. IEEE Trans. Nucl. Sci. 2023;70(4):659–666. https://doi.org/10.1109/TNS.2022.3231877

4. Seehra S.S., Slusark W.J. The Effect of Operating Conditions on the Radiation Resistance of VDMOS Power FETs. IEEE Trans. Nucl. Sci. 1982;29(6):1559–1563. https://doi.org/10.1109/TNS.1982.4336404

5. Blackburn D.L., Benedetto J.M., Galloway K.F. The Effect of Ionizing Radiation on the Breakdown Voltage of Power MOSFETS. IEEE Trans. Nucl. Sci. 1983;30(6):4116–4121. https://doi.org/10.1109/TNS.1983.4333092

6. Liang W., Alexandrou K., Klebanov M., Kuo C.-C., Kymissis I., Sundaram K.B., Liou J.J. Characterization of ESD protection devices under total ionizing dose irradiation. In: IEEE 24th International Symposium on the Physical and Failure Analysis of Integrated Circuits (IPFA), Chengdu, China: 2017. P. 1–4. https://doi.org/10.1109/IPFA.2017.8060225

7. Wu M., Lu W., Zhang C., Peng W., Zeng Y., Jin H., Xu J., Chen Z. The impact of radiation and temperature effects on dual-direction SCR devices for on-chip ESD protections. Semicond. Sci. Technol. 2020;35(4):045016. https://doi.org/10.1088/1361-6641/ab74ed

8. Арзамасцева Д.М., Петров А.С., Таперо К.И. Влияние предварительного гамма-облучения на деградацию мощных n-МОПТ при воздействии электростатического разряда. Вопросы атомной науки и техники. Серия: Физика радиационного воздействия на радиоэлектронную аппаратуру. 2023;3:19–22.

9. Bakerenkov A.S., Felitsyn V.A., Chubunov P.A., Skorkin I.V. Temperature Dependence of Surface Recombination Current in Bipolar Transistors. In: 5th International Conference on Radiation Effects of Electronic Devices (ICREED). Kunming, China: 2023. https://doi.org/10.1109/ICREED59404.2023.10390896

10. Kosier S.L., Schrimpf R.D., Nowlin R.N., Fleetwood D.M., DeLaus M., Pease R.L. Charge Separation for Bipolar Transistors. IEEE Trans. Nucl. Sci. 1993;40(6):1276–1285. https://doi.org/10.1109/23.273541

11. Lenahan P.M., Dressendorfer P.V. An Electron Spin Resonance Study of Radiation Induced Electrically Active Paramagnetic Centers at the Si/SiO 2 Interface. J. Appl. Phys. 1983;54(3):1457–1460. https://doi.org/10.1063/1.332171

12. McLean F.B. A Framework for Understanding Radiation-Induced Interface States in SiO2 MOS Structures. IEEE Trans. Nucl. Sci. 1980;27(6):1651–1657. https://doi.org/10.1109/TNS.1980.4331084

13. Winokur P.S., McGarrity J.M., Boesch H.E. Dependence of Interface-State Buildup on Hole Generation and Transport in Irradiated MOS Capacitors. IEEE Trans. Nucl. Sci. 1976;23(6):1580–1585. https://doi.org/10.1109/TNS.1976.4328543

14. Reichert G., Raynaud C., Faynot O., Balestra F., Cristoloveanu S. Temperature dependence (300–600 K) of parasitic bipolar effects in SOI-MOSFETs. In: Proceedings of the 7th European Solid-State Device Research Conference. 1997.

15. Saks N.S., Dozier C.M., Brown D.B. Time Dependence of Interface Trap Formation in MOSFETs Following Pulsed Irradiation IEEE Trans. Nucl. Sci. 1988;35(6):1168–1177. https://doi.org/10.1109/23.25435

16. Winokur P.S., Boesch H.E., McGarrity J.M., McLean F.B. Field- and Time-Dependent Radiation Effects at the Si/SiO2 Interface of Hardened MOS Capacitors. IEEE Trans. Nucl. Sci. 1977;24(6):2113–2118. https://doi.org/10.1109/TNS.1977.4329176

17. McWhorter P.J., Winokur P.S. Simple technique for separating the effects of interface traps and trapped-oxide charge in metal-oxide-semiconductor transistors. Appl. Phys. Lett. 1986;48(2):133–135. https://doi.org/10.1063/1.96974

18. Schwank J.R., Shaneyfelt M.R., Fleetwood D.M., Felix J.A., Dodd P.E., Paillet P., Ferlet-Cavrois V. Radiation Effects in MOS Oxides IEEE Trans. Nucl. Sci. 2008;55(4):1833–1853. https://doi.org/10.1109/TNS.2008.2001040


Дополнительные файлы

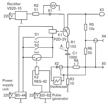
1. Принципиальная электрическая схема генератора электростатического разряда
Тема
Тип Исследовательские инструменты
Посмотреть (39KB)    
Метаданные ▾
  • Разработан метод, позволяющий численно рассчитать зависимости тока стока от напряжения затвор-исток для любых значений плотности накопленного радиационно-индуцированного заряда и концен­трации встроившихся поверхностных состояний.
  • Полученные результаты могут быть использованы при оценке времени безотказной работы устройств, работающих в условиях одновременного воздействия радиационных и импульсных электрических нагрузок.

Рецензия

Для цитирования:


Бакеренкова Д.М., Петров А.С. Влияние встраивания поверхностных состояний на стойкость мощных металлооксидных полупроводниковых полевых транзисторов к электростатическому разряду. Russian Technological Journal. 2025;13(6):86-94. https://doi.org/10.32362/2500-316X-2025-13-6-86-94. EDN: KOATTE

For citation:


Bakerenkova D.M., Petrov A.S. Interface traps build-up and its influence on electrostatic discharge robustness of high-power metal-oxide-semiconductor field-effect transistor. Russian Technological Journal. 2025;13(6):86-94. https://doi.org/10.32362/2500-316X-2025-13-6-86-94. EDN: KOATTE

Просмотров: 166

JATS XML


Creative Commons License
Контент доступен под лицензией Creative Commons Attribution 4.0 License.


ISSN 2782-3210 (Print)
ISSN 2500-316X (Online)